管理有抓手,成交有胜算:绚星慧销助力这家企业实现销售过程数字化

浏览量:
创建时间: 2026-04-21


在设备制造行业,销售从来不是一锤子买卖。

从第一次触达到最终签约,往往要经历多轮沟通、方案反复调整与价格博弈。

周期长、变量多,每一个关键动作,都会影响最终的成交结果。

但在很多企业中,这一整套销售过程,却缺乏清晰的记录与管理。

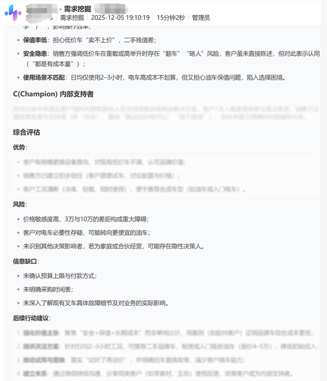
一家主营叉车设备与智能物流解决方案的企业,就遇到了这样的挑战。

公司拥有2000余名员工,采用“直销为主、经销为辅”的业务模式,通过全国服务网络,为制造、物流等行业客户提供一站式设备与服务。

随着业务规模扩大,销售团队不断扩充,一些问题开始集中显现:

  • 销售动作依赖个人经验,缺乏统一标准

  • 优秀经验难以沉淀,新人成长周期长

  • 培训以产品为主,实战指导不足

  • 管理层难以掌握商机真实进展,辅导滞后

团队在持续运转,但销售能力没有形成稳定的体系支撑。


01 从“看不清”到“能管理”:一次销售体系的重构

为了解决这些问题,企业引入绚星慧销 SaleSmart,对销售过程进行系统化梳理与数字化管理。

结合自身业务特点,企业将销售拆解为四个关键阶段:

电话预约 → 现场探需 → 方案共识 → 促成签约

围绕每个阶段,重新定义目标与关键动作,让原本分散的销售行为,逐步形成可管理、可复盘的过程体系。


02 四个阶段的改变,是如何发生的?

电话预约:从“各自发挥”到“统一打法”

过去,销售如何邀约客户,更多依赖个人习惯。

通过慧销 SaleSmart,企业为该阶段明确了目标与关键动作,例如业务探询、机会识别、沟通推进等,并将有效话术沉淀为标准。

邀约过程开始具备一致性,执行偏差明显减少。


现场探需:从“口头传递”到“信息沉淀”

在上门拜访环节,销售需要了解客户需求、决策链及业务背景。

以往这些信息分散在个人记录或口头汇报中,难以被有效利用。

通过系统记录与结构化整理,客户信息得以沉淀,管理者可以清晰掌握商机进展,团队协同效率也随之提升。


方案共识:从“过程不透明”到“进展可追踪”

在方案沟通阶段,客户关注点、价格谈判进展、关键节点推进情况,往往缺乏系统记录。

借助慧销 SaleSmart,企业实现商机阶段的全面复盘,对每一个项目进行持续跟踪与评估,让管理介入更加及时、有效。



促成签约:从“个人能力”到“团队经验”

成交阶段往往依赖销售个人经验。

企业通过系统梳理销冠的关键动作与沟通方式,将其转化为可复用的内容,形成统一的经验库。

新人可以基于已有方法开展工作,团队整体能力更加稳定。



03 成果:从个体差异到体系能力

在一段时间的落地之后,企业在销售管理上取得了清晰的进展:

  • 梳理并沉淀四大阶段关键动作 18个

  • 实现销售能力的系统评估与短板识别

  • 所有商机阶段均可复盘与跟踪

  • 构建完整的销售话术与经验库

  • 最佳实践得以复制,新人成长效率明显提升

销售执行从“因人而异”,逐步转向“有章可循”。


04 | 结语

在复杂销售场景中,影响结果的因素往往不止一个。

当销售过程缺乏记录与分析时,团队更容易依赖个体经验,整体表现也难以稳定。

而当关键动作被明确、过程被持续跟踪、经验能够沉淀与复用,销售体系就具备了持续优化的基础。

这不仅意味着效率的提升,也意味着企业开始拥有一套可以长期复用的增长能力。